员工动态

当前位置: 首页 > 员工动态 > 正文

m88官网吴操副教授在国际权威期刊发表多功能陶瓷纤维气凝胶研究最新进展

发布日期:2025-04-15 作者: 来源:m88官网 点击:

   近日,公司m88官网超高温隔防热材料团队资格教授吴操博士在国际权威期刊《Advanced Functional Materials》上发表了超细陶瓷纤维气凝胶制备与多功能应用研究的最新成果。公司为论文第一完成单位,邓海亮教授为第一通讯作者。研究工作得到国家重点研发计划、国家自然科学基金和安徽省优秀青年学者科学基金等项目资助。

陶瓷纤维气凝胶在极端高温环境下的多功能性与耐高温性能至关重要,但其应用长期受限于纳米陶瓷纤维的脆性、高温晶粒生长问题及多功能协同优化难题的制约。传统方法通过引入不同维度功能组元来提升性能,但往往会导致重量增加、成本上升或高温稳定性不足。因此,如何通过单一纤维的微结构设计与多尺度组装实现轻质、高强、耐高温及隐身性能的集成仍具挑战。团队提出了一种通过热诱导相变与界面演化行为调控硅锆陶瓷纳米纤维构型熵值及热物理特性的新策略,结合压力辅助收集技术优化纤维细度、长径比与堆叠结构,成功制备了多尺度结构陶瓷纤维气凝胶材料,在机械、声学、隔热及微波吸收方面都展现出优异性能,解决了传统陶瓷气凝胶脆性与高温性能衰减的难题。

硅锆纳米纤维气凝胶的多尺度结构设计与性能调控原理  

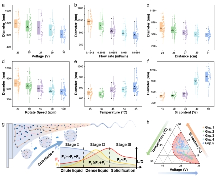
工作系统地研究电压、流速、硅含量等参数对纤维细度的影响,揭示了溶剂蒸发、聚合物黏度与静电拉伸力的动态平衡机制,实现了高长径比纤维的稳定制备。

制备参数优化与成纤行为动态竞争行为

研究表明,基于超薄多层结构设计形成的热阻效应使制备的材料在极寒(-196 ℃)和极热(1300 ℃)环境中均能展现出优异的静动态隔热性能。

苛刻环境下的隔热性能与稳态行为分析 

本工作研制的纤维气凝胶材料反射损耗达-27.08 dB,有效吸收带宽5.6 GHz雷达散射信号强度低,适用于微波隐身领域的应用。

气凝胶微波吸收性能与损耗机制

本研究通过热诱导陶瓷相的相变与界面演化行为调控硅锆陶瓷纳米纤维的构型熵值,结合多尺度结构设计,成功实现了轻质、高强、耐高温及多功能集成的陶瓷纤维气凝胶材料的制备,该材料在航天器热防护、核级工业管道隔热及多频谱隐身等领域展现出巨大的综合潜力,其结构-性能一体化设计策略为多功能陶瓷材料的开发提供了新的设计思路(撰稿:吴操 顾京宇 审核:赵何腹 李永涛)

 

论文链接:https://advanced.onlinelibrary.wiley.com/doi/abs/10.1002/adfm.202505742